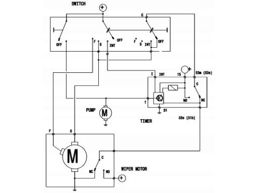
5Wg 003 620-091 Przekaźnik Przerywaczy Pracy Wycieraczek 5Wg003 620-09
Cena: Cena Specjalna 129,48 zł
PRZEKAŹNIK PRZERYWACZY PRACY WYCIERACZEK
PRZEKAŹNIK CZASOWY WYCIERACZEK PASUJE DO: VOLVO 340-360, 440, 460, 480, 850, S70, V40, V70 I, ALFA ROMEO 75, AUDI 100 C2, 100 C3, 100 C4, 200 C2, 200 C3, 80 B1, 80 B2, 80 B3 0.8-ELECTRIC 05.72-
Informacje dodatkowe:- Gwarantowana jakość i dopasowanie
- Możliwość dopasowania części na podstawie numeru VIN (funkcja dostępna w ramach oferty)
- Stan: Nowa
- Numer katalogowy: 5WG003 620-091





